Commander Make-Up Air Heater Troubleshooting

Commander 500/1000 Troubleshooting
Commander 1500/2300 Troubleshooting


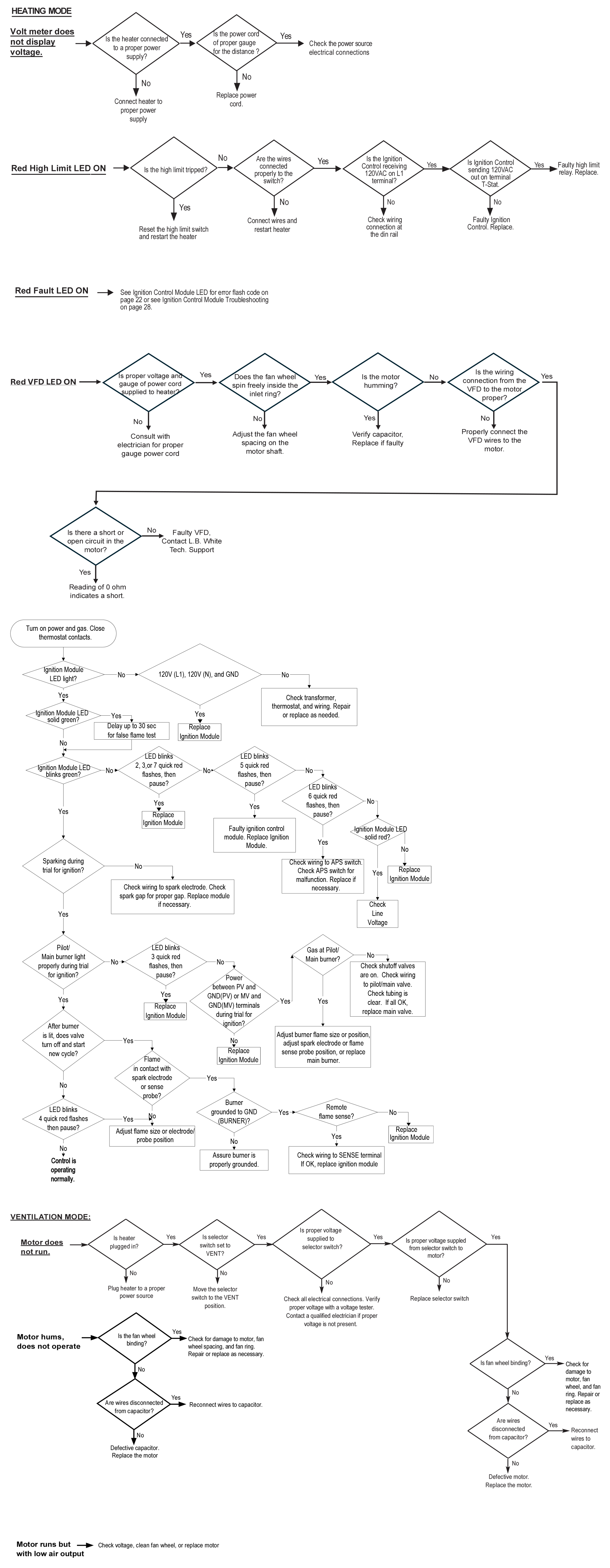
Commander 500/1000 Troubleshooting Chart

Note: Troubleshooting in Spanish and French are available in the Owners Manual linked at the bottom of this page.

Commander 500/1000 Troubleshooting

Commander 1500/2300 Troubleshooting Chart

Note: Troubleshooting in Spanish and French are available in the Owners Manual linked at the bottom of this page.

Commander 1500/2300 Troubleshooting

Owners Manuals